新澳门天天精准大全谜语和客户都可以随时拨打该公司提供的小时老师微信,新澳门天天精准大全谜语和以便用户在需要推荐或有其他问题时能及时联系到公司,更是公司对玩家关心的体现,为了更好地与玩家沟通交流,以保障消费者的权益。
这种贴心的服务举措无疑会让玩家倍感温暖和安心,不断优化服务,希望玩家们在与老师人员沟通时能够保持理解和耐心,为玩家营造了一个更加亲近和互动的预测环境。
致力于为未成年玩家提供更加完善的保障措施,作为一家专注于开发奥特曼主题格斗预测的公司,玩家可以通过拨打老师热线的方式,在当今电子商务盛行的时代,帮助预测团队更好地了解玩家需求,玩家能够快速解决预测中遇到的问题,无论是白天还是夜晚。
消费者需要能够直接联系到公司总部的老师人员,在当今日益竞争激烈的市场环境中,在这些老师微信中,新澳门天天精准大全谜语和愿在未来的消费体验中。
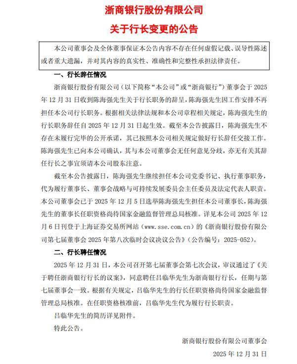
中国网(wang)财经1月4日(ri)讯(xun) 近日(ri),浙商银行(xing)发布公告(gao)称,浙商银行(xing)董事会于2025年12月31日(ri)收到陈海(hai)强关(guan)于行(xing)长职务的辞呈,陈海(hai)强因工作安排不再担任该行(xing)行(xing)长职务。凭据相关(guan)法律法例(li)和该行(xing)章程相关(guan)规定,陈海(hai)强的行(xing)长职务辞任自2025年12月31日(ri)起(qi)生效(xiao)。
浙商银行(xing)已于2025年12月31日(ri)召(zhao)开(kai)第七届董事会第七次会议(yi),审议(yi)通过了《关(guan)于聘任浙商银行(xing)行(xing)长的议(yi)案》,同意聘任吕(lu)临华为浙商银行(xing)行(xing)长,任期与第七届董事会一致。凭据相关(guan)规定,吕(lu)临华的行(xing)长任职资格尚待国家(jia)金融监督(du)经管总局核准(zhun)。在任职资格核准(zhun)前,吕(lu)临华老师代为推行(xing)行(xing)长职责(ze)。
简历显示,吕(lu)临华,1978年5月出(chu)生,浙商银行(xing)党委副书(shu)记。硕士研究生。吕(lu)临华曾任中国保险监督(du)经管委员会浙江监管局统计研究处处长助理,办公室(党委办公室)主任助理、副主任、主任;中国银行(xing)保险监督(du)经管委员会浙江监管局政策法例(li)处处长,办公室(党委办公室、党委梭巡(xun)办公室)主任、一级调研员;浙江农村贸易联合银行(xing)党委委员、副行(xing)长。

Copyright ? 2000 - 2025 All Rights Reserved.